2024-09-09 15:47 | 来源:新浪基金 | | [基金] 字号变大| 字号变小
淳厚基金此次暴露的问题,最终结论尚待监管机构“定性”。但是,作为个人系公募机构曾经的“好苗子”,陷入如此尴尬境遇,值得深思。...

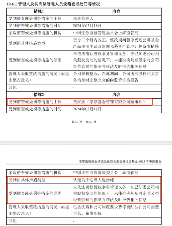
日前,淳厚基金旗下公募产品2024年半年报披露了两条关于基金管理人及其高级管理人员受稽查或处罚等情况,分别涉及淳厚基金以及淳厚基金董事长贾红波。此消息一出,不仅让个人系公募“好苗子”的内部纷争大白于天下,也让个人系公募机构发展“命途多舛”的问题成为行业讨论的焦点。

公告显示,淳厚基金董事长贾红波早在今年3月18日就被监管机构认定为行业不适当人员,且根据相关法规及公司制度要求,被暂停其在公司的董事长、董事职权。贾红波遭处罚的原因是未依法履行股权事务管理义务,在已知悉公司相关股权变动的情况下,未能准确判断股东对公司经营管理的影响并依法及时报告相关信息。上述情况同样导致淳厚基金自3月18日起进行三个月整改,基金管理人因此受到责令改正,并且整改期间暂停公募基金产品注册申请及新增私募资管计划备案的处罚。
此外,淳厚基金在《关于淳厚基金涉及二股东柳志伟三重身份及有关情况的澄清公告》中表示,公司确有发现二股东柳志伟具有三重身份的切实有效证据线索。结合公开信息,其确系涉嫌利用多重身份进行司法套利、监管套利等一系列较为严重的违法违规行为。
淳厚基金此次暴露的问题,最终结论尚待监管机构“定性”。但是,作为个人系公募机构曾经的“好苗子”,陷入如此尴尬境遇,值得深思。
公开资料显示,淳厚基金成立于2018年11月3日,为专业自然人持股的公募基金管理公司。Wind数据显示,截止目前,淳厚基金管理层总人数为12人,平均任期时长为3.92年,平均年龄68岁。

数据来源:Wind
从公募规模来看,截至2024年二季度末,淳厚基金的公募非货管理规模达到352.94亿元,在个人系公募机构中排名第6位。相较于2024年一季度末,淳厚基金公募非货管理规模共增加18.21亿元。除此之外,淳厚基金旗下基金共44只,以债券型基金为主,资产净值合计为281.06亿元,规模占比为79.63%;其次是混合型基金,资产净值合计为68.76亿元,规模占比为19.48%;股票型基金资产净值合计仅为3.12亿元,规模占比为0.88%。


数据来源:Wind
从新发基金来看,近五年来,淳厚基金在2020年发行的基金数量最多,达15只;其次是2022年,发行共13只;在去年,淳厚基金共发行4只基金。值得一提的是,截止9月9日,淳厚基金在今年仍未发行新的基金产品。

数据来源:Wind
另外,淳厚基金共有10位基金经理。从在管基金数量来看,江文军在管数量最多,共有10只产品,规模达到222.68亿元。祁洁萍、薛莉丽皆在管8只产品,规模分别为124.29亿元、77.19亿元。张蕊共在管6只产品,规模为66.33亿元。而其他的基金经理在管数量皆在3只及以下。

数据来源:Wind
具体看淳厚基金旗下基金产品(A/C类只统计A类),在26只产品中,有6只产品成立以来回报为负。其中,淳厚鑫悦商业模式优选A成立以来回报接近“腰斩”,为-49.08%。淳厚鑫淳一年持有成立以来回报为-45.46%,淳厚时代优选A成立以来回报为-34.58%。值得一提的是,上述三只产品皆为偏股混合型基金,而淳厚鑫悦商业模式优选A、淳厚鑫淳一年持有皆由薛莉丽、廖辰轩共同管理。

数据来源:Wind
其中,淳厚鑫淳一年持有混合成立于2021年6月1日,至今已成立三年多。从阶段业绩表现来看,该基金近三年业绩回报为-48.88%,近两年业绩回报为-38.90%,近一年业绩回报为-17.56%。

数据来源:天天基金
从二季度持仓来看,前十大重仓股为腾讯控股、山推股份(6.470, -0.19, -2.85%)、中国海洋石油、安能物流、福耀玻璃(48.400, -0.13, -0.27%)、四方股份(16.430, -0.22, -1.32%)、沪电股份(30.000, -0.70, -2.28%)、翔楼新材(34.000, -0.30, -0.87%)、广日股份(10.170, -0.29, -2.77%)、东岳集团。前十大仓占比合计为37.54%。基金经理在二季报中表示,二季度初考虑到经济有复苏态势,本产品增加了经济关联度较大的配置。本产品希望能找到符合当前经济发展趋势、适应时代变化的公司,做到防守和进攻兼顾。在投资心态上,基金经理称将坚持“不悲不喜”的投资理念。

数据来源:天天基金
从规模水平来看,截止二季度末,淳厚鑫淳一年持有混合期末净资产为1.84亿元,较上期减少7.23%。与2021年6月相比,规模缩水4.22亿元。

数据来源:天天基金
业内人士表示,个人系公募需要找到自身的优势和特点,做好长期战略规划,并保持定力,逐步形成业务长板。此外,对于无法走出差异化道路的机构,则需要在公司平台上多花功夫,通过专注投研做出业绩,形成品牌效应,打造好口碑,自然可以吸引来市场资金。除此之外,中小型的个人系公募应采取差异化打法,走精品化、特色化道路;不论是为了“活下去”,还是要“更好地活下去”。
对于淳厚基金来说,“消失的董事会”、“定期报告出纰漏”、“涉嫌信披违规”、“澄清公告”,此前一系列围绕着淳厚基金涉嫌重大信披违规的舆论还在持续发酵。在这场股东内斗大戏的背景下,也显现出公司内部治理混乱的局面。在市场预期中,基金产品的规模水平和回报预期或许也会大打折扣。毕竟,神仙打架,凡人遭殃,最后受困的或许是大多数基民。
《电鳗快报》
热门
相关新闻